网站首页
关于集团
企业概况
企业宣传片
发展历程
资质荣誉
联系方式
kaiyun(中国)一站式服务平台
集团要闻
企业动态
媒体焦点
通知公告
专题专栏
kaiyun平台
煤电产业
港航物流
高端制造
现代服务
党建纪检
党建品牌
纪检监察
工会群团
工会
共青团
社会责任
国企担当
社会公益
数字工会
招标采购
关于集团
企业概况
企业宣传片
发展历程
资质荣誉
联系方式
kaiyun(中国)一站式服务平台
集团要闻
企业动态
媒体焦点
通知公告
专题专栏
kaiyun平台
煤电产业
港航物流
高端制造
现代服务
党建纪检
党建品牌
纪检监察
工会群团
工会
共青团
社会责任
国企担当
社会公益
站内搜索
安全生产
融汇四海 能济天下
>
网站首页
>
kaiyun(中国)一站式服务平台
集团要闻
企业动态
媒体焦点
通知公告
专题专栏
>
安全生产
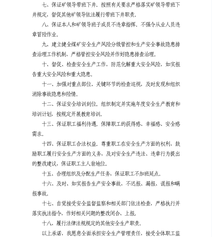
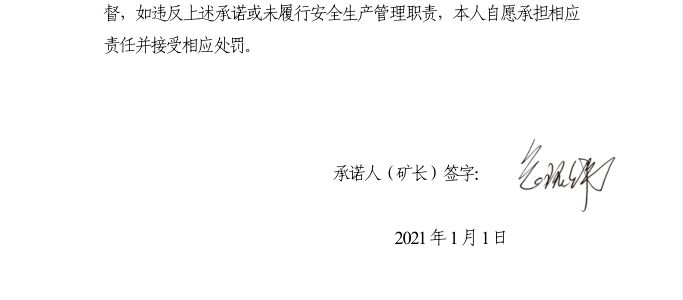
运河煤矿:矿长安全承诺书
2021-01-07
责任编辑:管理员
上一篇:
霄云煤矿:矿长安全承诺书
下一篇:
阚竹祥到安居煤矿检查安全生产工作
咨询留言
受理本司相关的咨询、意见、建议、投诉等事宜,请填写真实个人信息,以便于沟通联络。
爱游戏体育平台(上海)责任有限公司官网
|
mk国际体育_MK中国一站式体育服务
|
B体育手机官方网站入口
|
欧亿
|
开云手机网
|
荣耀体育网页版
|
欧亿官方网页版
|
亚搏中国官方网站_亚搏yabo(中国)
|
奇异果体育
|